Some of Dan's inventions

I've always been an inventor. Even as a kid I came up with cool ideas and wrote letters to Proctor and Gamble, General Electric and others with detailed drawings and technical descriptions for things like animal shaped bath soap or rechargeable irons or electric garbage incinerators. Some of those things did eventually become products. Also as a kid I built a bicycle built for two, a raft, complete with a trailer that I towed (not very successfully) with my bicycle, a backyard airplane model complete with cable powered ailerons and elevators. None of these things made me rich, however, that didn't stop me from inventing. Here are a few things that I came up with that I'm willing to share with you .
If you would like to comment or find out how you can get more information on these inventions, email me, I might share, for a price.


At my house in Aloha Oregon I installed a hot tub, a very nice thing to have. But I needed to rebuild the deck in front of the hot tub, and it needed to allow access to the inner workings of the hot tub. Some might have just turned the hot tub 90 degrees to allow the access panel to face the yard rather than the deck, but that was not a good solution because the side of the tub with the works and access panel also had the stairs molded in to allow ingress and egress to the tub.

So I came up with a solution, I built into the deck a hatch, hinged so it could swing open allowing me to climb down into the deck and open the access panel to the workings of the hot tub. If you put your mouse over the picture you can see how it worked. The deck is not complete here mind you, eventually it had a lattice work fence to keep the kids out.

Mouse over the picture to see how it works

This really saved me because a number of components in the hot tub failed over the years, without this fancy hatch, I would have had to drain the hot tub, tear down the latticework fence and rotate the hot tub away from the house to work on the problem.


Not so much an invention but a complete design of a "Surrey" bicycle trailer. While on a trip to Germany I had seen a number of bicycle trailers and found a shop where I could buy a specially made German bike trailer hitch, which they called an Anhangercoupling. Once I had this requisite piece I designed my trailer. Here are a few pictures, it really came out good!

Here are Candy and Sammi helping me show off one of the neat features, the fold-down tailgate with a picnic lunch packed in the back of the trailer. I sized it to take up to three grocery bags so we could make runs to the supermarket and bring home groceries.

It also had semi-independent pneumatically damped trailing arm suspension, and a seat belt to keep the kiddies safe. The design was very robust, a little heavy, but I got used to pulling it and the kids loved it. I still have the plans for this wonderful little bike trailer, they can be had for a price. After all, I should get paid for my brilliant ideas, don't you think?


For years I held on to my first wooden water skis that I used as a boy. I had tried to get my kids to ski without success, they just couldn't get up, or didn't want to try. Eventually I got a crazy idea to make a Ski Chair, this way they wouldn't have to do anything, just sit in the chair and it would get them up without expending any effort.

I made it out of PVC pipe, and made sure it was sealed all around. That way it would never sink. I bolted the skis onto the PVC frame and laced a canvas seat around a square flotation cushion. The legs of the ski chair were connected to a rope that would apply even pull to both sides of the chair which would tend to make it track straight behind the tow-boat. Below is a pair of pictures of my two girls on the Ski Chair, or just "The Chair" as it became known.

Originally I had them holding a rope handle, but it became obvious that this was not needed so I ditched it. The arm rests were enough to hold on and simplified the design. Here is a video of Candy getting up on The Chair and riding around, including a dismount.

At the end you can hear Candy say "This thing rocks!", nice feedback for any inventor. Notice how she leans to make the chair go where she wants. The kids also figured out how to shift their weight backward to make The Chair bounce while underway and it took everything they could throw at it. Here's a nice shot of Candy with The Chair after a ride.

It was a very safe ride, I even put my 70 year old father on it and dragged him around.

You can do a beach start with the chair sitting in just enough water to lubricate the skis for the takeoff.


When we first bought Darkwater Keep we had plenty of water at Dickey's Marina and we were very happy there. However, the State had other plans for us and forced us to move to Kadow's Marina, which had much less water, so The Keep would often "ground" or land on the bottom at low water. This caused horrible problems twisting and tweaking the structure of the whole house. We had to find a solution.
I decided to build three "cradles" that would act as feet for the house. They would be attached to the outer logs and have to support the weight of up to a quarter of the house's weight. They would also have to be able to withstand being in water constantly which meant that I would have to use pressure treated wood, galvanized fasteners and waterproof glue. I built these things out of the heaviest wood I could work with, 4X6 and 6X6 lumber. My design had to take immense weight and handle landing while "in motion". The reason for this is that when a ship passes Caterpillar Island it causes the water levels to go up and down, and causes the current in Fisherman's Channel to oscillate back and forth. We might land on the bottom with a very high lateral velocity, and so the cradle must be able to take dynamic lateral loads. It was quite a challenge.

Here is one of the cradles, in full honesty, this is version 2, the first version of this one turned out to be a little tall, so I had to take it home and cut it down to fit.

And here is that same cradle under the log holding up a quarter of the house.

This is one of the cradles that I built and was discovered washed up on a beach downstream of The Keep after the owner cut it off the house 6 years after I installed it. In this photo the "cradle" is upside down, but you can see it's quite a formidable structure. This one was the trickiest to design because it was about 6 feet tall and had to be carried to the marina in two pieces, then glued and bolted together at the boat ramp because it was too large to carry on the freeway completely assembled.

And here is one of the joints of that cradle. This is made from 6x6 pressure treated fir. Notice that I used half lap joints, cutting halfway through the ends to form the joint. After making all of my cuts I saturated the exposed wood with wood preservative, let dry for a few weeks, then glued and bolted the pieces together. Realize that this joint spent the last 6 years underwater holding up a quarter of a small house.


I came up with lots of other stuff, documented throughout these pages, a cheap and easy solar hot water/pool heater, a spiffy under-gravel hidden sump pond filtering scheme with integral waterfall, a tensioning system for The Keep to keep it hard against the dock, yet allowing some motion, a Watermaker that converts river water in to pure drinking water using only solar power, all kinds of really clever stuff. Take a look at my Caterpillar Island Map that I created in the year 2000 and tell me that Google Maps Street View and Google Earth didn't take their ideas from me. I created a mathematical algorithm to approximate the decimal value of any power of 2 that I call the Bullard Binary Algorithm.
I invented a better alternative to the Anchor Buddy that I call the Boat Valet.

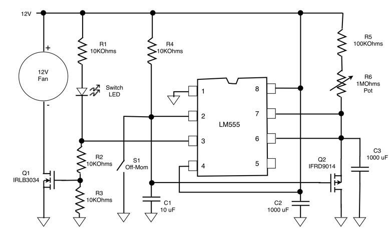
I invented an electronic bathroom fan timer that runs on 12 volts for RVs that will outlast the mechanical spring-wound times by years.

You can buy electronic timers, but they require 120VAC to work, and this fan is 12V run off my house wide solar power system. The minium time is 2 minutes, the max time is 23 minutes, all adjustable by the knob. To trigger it, you hit the blue-lit button. At that time the blue LED will go out and the fan will start. That way it's always on so you can find it in the dark. When time is up, the fan will go off and the LED will light again.

This is actually an earlier version that used a different switch, but basically it's the same. I had to rebuild it once because I had to make modifications that eventually destroyed the circuit board.

It uses a standard LM555 timer chip in a mono-stable multivibrator configuration to drive a high power N-channel MOSFET, the same one I use for the watermaker pump switch. That way I only need to keep one kind of spare MOSFET on the boat. It works really well and it should last the rest of the boats life.

I made a slight modification so that you can "restart" it after it's been started. It uses a P channel MOSFET to mostly discharge the timing capacitor when the button is pressed after it's been started.

A short video showing how it works. I know, as boring as watching grass grow.


And of course I did have one patented invention for work, (US 7765080).

Once I got my patent I thought that was it, my highest attainment of a lifetime. And then I was forced to dive into the cause of harmonics by a guy I used to work with at Credence. He challenged me on a video I made for Applicos in the Netherlands, and I went to work figuring out what causes harmonics and discovered the true cause of harmonics in audio, video and RF waveforms, but also in mechanical structures. I discovered, described and came up with a formula for a new, previously undiscovered law of physics. It was the greatest accomplishment of my life, and far greater than anyone I ever knew, in any discipline.

I have always enjoyed being an inventor, just for the pure fun of coming up with something that no one has ever figured out before.